最新台東溫泉 「紅葉谷綠能溫泉」9月開幕,近2.5公頃的溫泉戲水區、新的紅葉溫泉池有好幾個,又大又舒服,而且有全台唯一可以參觀鑽井場,觀察來自地下 1700 公尺地熱開鑿過程,非常奇特,而且台東延平旅遊真的很棒「卡米莎度樹屋」體驗台東樹屋,還有射擊獵槍體驗,我真的是第一次!「卡那歲文化工作坊」山林食育教育,使用超級食物「台灣油芒」製作的有質感原住民美食,也是食尚玩家推薦台東美食喔。晚上住台東民宿「ONE TAITUNG民宿」這樣的台東二天一夜行程推薦給大家

歡迎加入宅男:
卡那歲文化工作坊

位於台東縣延平鄉武陵部落山上的卡那歲文化工作坊,有裡面的質感好好喔,還有寬廣的山林,有他們自己的田地,走上來讓人心曠神怡,而且透過共食共享的山林食育教育,讓更多人來體驗布農文化部落生活,而且這裡三立新聞網、食尚玩家TVBS、鼠來寶逗陣行、 旅行東西軍都有報導過,快來吃吃看

油芒是台灣特有種,所含的營養成分遠比稻米高,蛋白質含量為稻米的2倍;鈣、鎂為稻米的7倍;鋅的含量也很高,為地瓜的5倍。 人體胺基酸「賴氨酸」而且農場主人跟我們介紹的時候說這是以前他們布農族的主食,就是直接當飯這樣主食在吃的,現在科學家研究是超級食物,也不得不說以前人真得很厲害,能找到能吃得植物,又對身體好的,真的厲害呢
卡那歲文化工作坊菜單

這是我們今天吃的,整體費用後面跟大家說

餐前酒是布農族釀的小米酒,非常好喝,它們還會套啤酒來喝XD 哈哈哈~中午就混酒嗎~哈哈哈~原味就很好喝了拉

他們的料理都會加台灣油芒,油芒的口感像爆米花,脆脆的很增加口感呢

麵包是油芒貝果佐地瓜泥奶油,農場女主人娘家養的香魚^^ 他的湯是加了山肉桂,類似馬告的香味,昭和菜苦甜苦甜還不錯,他的肋排好好吃喔,口感濕潤完全不乾 小芋頭也好吃,青菜是龍葵佐南瓜醬 龍葵的苦 南瓜的甜 還有油芒爆米花的香,最後再來個奶酪,真不錯呢^^

農場主人帶我們去看他們園區裡的油芒田,介紹台灣油芒,而且我才知道油芒不只是超級食物,油芒梗還能用在保養品裡,它還具有保濕效果,真的都是寶呢


學做陷阱,還有布農陀螺,這個歷史很久遠,玩的時候用樹皮鞭打著陀螺,這也是一年一度舉辦的打耳祭活動中團體娛樂節目, 卡那歲文化工作坊也是很適合親子旅遊的地方
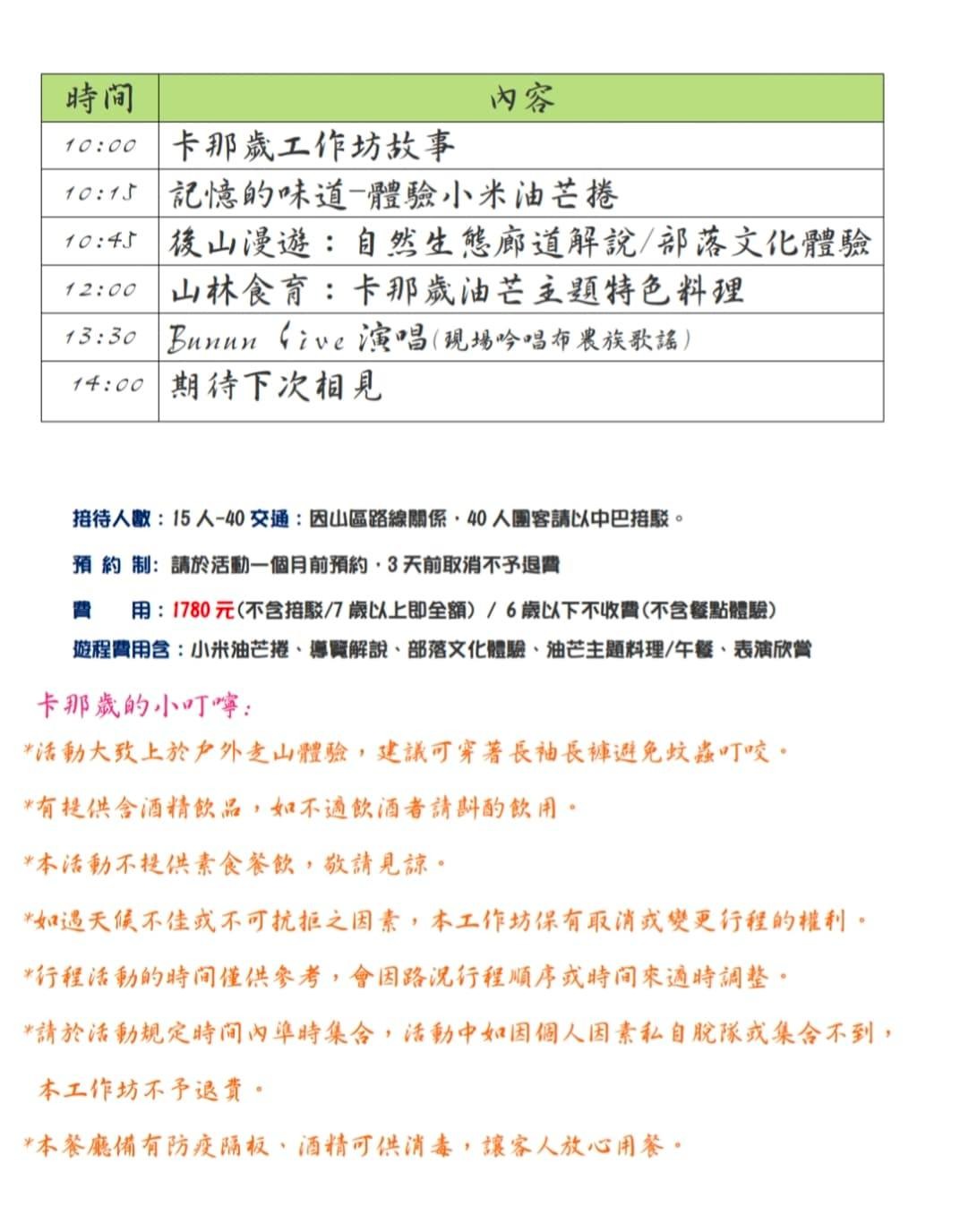
卡那歲文化工作坊價錢

卡那歲文化工作坊行程4小時,人數15人起,費用1780元/人,可以選擇單用餐的部分,人數就不用15人,這部分就要跟他們詢問
紅葉谷綠能溫泉


台東延平紅葉谷綠能溫泉位於台東縣延平鄉紅葉村,山明水秀,群山環,在原民會、延平鄉公所、台泥綠能與雲朗觀光在2022年9月在這成立了紅葉谷綠能溫泉園區,最新的台東溫泉會館,紅葉谷也是一個結合地熱發電、溫泉戲水,以及美食體驗的休閒園區,全台第一個開放鑽井案場給人參觀的園區喔!

紅葉谷綠能溫泉大廳有餐廳以及台東伴手禮的販賣區,不得不說真的很有質感呢~

紅葉谷園區建設地熱發電廠 (2024年完工)這邊除了有溫泉之外,推廣再生能源相關的教育活動。因此特於開採地熱最重要的「鑽井」期間可以藉由它們的導覽認識這個地方




可以看看它們的工地鑽井,體驗看看他們從1700公尺鑽出來的地熱水,這也算是他們的活動之一,不過我還是愛泡溫泉吃美食啦~哈


這裡的池子有好幾個,非常舒服,還有spa池可以讓人享受,地熱水沒有特別的味道,溫度大約在41度左右(各池不一定)池都不深,帶小朋友來也很棒,也有救生員,有約2.5公頃的溫泉戲水區是真的很大,旁邊會有鑽井的聲音,也是體驗地下 1700 公尺地熱的體驗之一吧(笑)



有開放到晚上,燈光打下去是真的很美阿^^天氣一涼,泡溫泉很舒服呢
Bintuhan尋星廚房

晚餐我們就在紅葉谷溫泉吃,紅葉谷綠能溫泉餐廳質感真的好好! 就算開在台北也會讓人想去的風格啊!! 餐廳以套餐為主,提供7種飲料暢飲,我吃的是打拋豬佐油茫炒泡麵,他的泡麵味道很是濃郁,完全符合我重口味的人啊! 吃完很爽啊~最後的洛神花果凍吃完好飽很爽
紅葉谷綠能溫泉園區收費

紅葉谷綠能溫泉園區價錢,純泡湯定價500元,平日優惠價399元(至2022/12/31) 套票1000元除了泡湯(表定3小時)提供餐食跟導覽(原價250元),提供給大家參考
紅葉谷綠能溫泉園區
官網: 請點我
地址:台東縣延平鄉紅谷路121號
營業時間: 周日至周五下午1點至晚上9點,每週二為公休日,週六營業時間為上午11點至晚上9點。
台東紅葉民宿

ONE TAITUNG民宿就在紅葉谷綠能溫泉附近,他這裡庭園超級大!! 大片的落地窗映出的絕美台東自然的美,3樓頂樓可以看星星聊天烤肉,房間非常乾淨,布農族的民宿老闆非常好聊,而且民宿主人就住這裡,有需要什麼都可以跟他說很方便,也有提供早餐
ONE TAITUNG民宿: agoda房價查詢
地址: 台東縣延平鄉桃源村11鄰昇平路192-8號
電話: 0920 752 256
卡米莎度樹屋


挖賽~ 是超大樹屋ㄟ!! 多少人童年夢想就是想住在樹屋裡,而且他的大自然環境真的是會讓人喜歡

樹屋主人一來就扛了把獵槍,我是第一次看到獵槍,而且這裡是可以體驗獵槍射擊的場域,而且一進來就有一個歡迎儀式
你看看是不是很帥! 等下大家都可以體驗喔



樹屋還蠻大的ㄟ!! 雙人床,上面還可以睡一個,小家庭來應該都很沒問題~這裡很酷ㄟ!

來這邊我們要挑戰布農族的月桃飯,大家都包得很開心^^ 晚點還有獵人餐可以吃喔

我當兵打過靶,也去用過散彈槍打飛靶,但是老實說這真的是我第一次拿原住民獵槍射擊,沒有什麼後座力,真的是很特別的體驗,尤其女生可能一輩子沒開過槍,可以來試試

上里部落有全國最大百年野生七里香原始林,榕樹下大石頭被發現為全台最大億萬年木化石。聽著場主說這裏的故事,感受這裡的氛圍,我還蠻喜歡這樣的感覺



菜色不算豐富,但是份量夠又好吃,尤其他的煮南瓜跟他的烤肉真的厲害,由其他的烤豬肉,肥肉咬下去都是脆,超級強!

卡米莎度樹屋價格

卡米莎度樹屋價格: 生態導覽含風味餐1500元,15個人開團
官網: https://www.treehouse1977.com/
電話: 0982771482;0975009920
地址: 請點我



最後我們漫步在桃源村裡,除了感受地方人文,漫遊在部落的日常生活,舉起手,說一句 Miqomisang(布農族語:感恩) 結束了台東原住民旅遊兩天一夜行程

原民會粉絲團: 看見太陽-部落小鷹
原民會: 官網
歡迎加入宅男:
本文為邀約
延伸閱讀
[花蓮美食]2026阿婆牛肉麵重新營業-還是佛心價格份量足,在地人中的記憶美食
[中山站美食]金豬食堂-全程專人代烤,連GD、BTS等韓星都愛吃的韓國燒肉店,排隊2小時才拿到號碼牌值不值得? 濕式熟成究好豬,烤豬皮無敵好吃! 有這張信用卡居然免排隊
[宅配包子推薦]阿潘肉包-60年嘉義美食老麵包子獨特口感就是好! 扁魚香辣鮮肉包、手工十二折咖哩酥一吃就愛上,宅配美食推薦
[花蓮素食推薦]植地living room-預約制花蓮素食餐廳美味質感兼具,全素、蛋奶素、五辛素,提供包場服務、花蓮美食
[花蓮美食]愛朱家(原中山路無名麵店)-大份量花蓮60年麵店 傳承三代花蓮小吃
[花蓮美食]89食堂海苔飯捲-這家花蓮油飯推薦,終於找到口感Q彈的好吃油飯,還帶有台式浪漫,花蓮早餐